ELECTROMEN

EM-316A

Sterownik silników BLDC

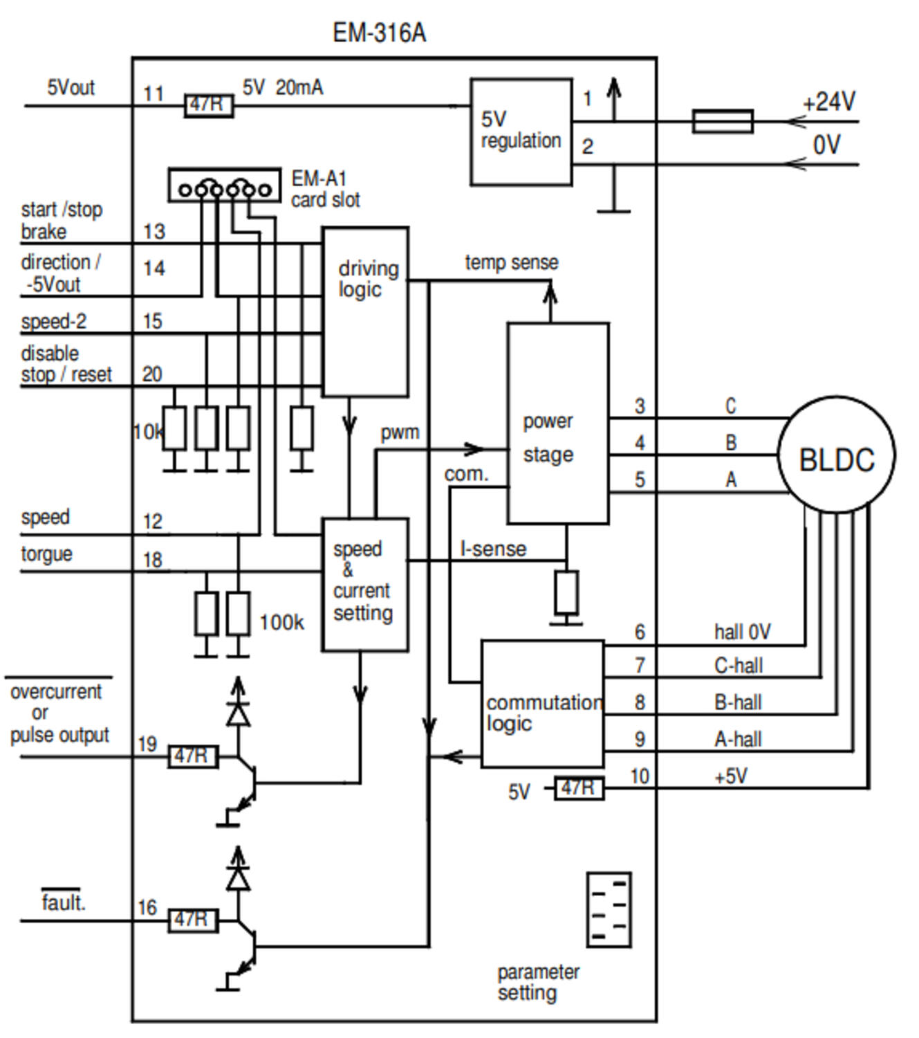
EM-316A is brushless DC-motor driver with hall sensor feedback. The unit has a mosfet power stage with good efficiency and it meets

also todays EMC requirements. The driver can be used with 120° or 60° commutation. The unit has the basic digital command inputs

like direction, brake, start/stop, disable and there is analog inputs for speed and current control. One digitally presetable second speed

(speed-2) is possible to activate with digital command input. EM-316 has two NPN outputs for fault and overcurrent indication use.

Some input and output functions can be modified with parameters. Driver includes overvoltage, undervoltage and overtemperature

protections. These fault situations are indicated with fault on-board LED. Overtemperature and current limit situations can be reset

with reset input, reset-timer or by setting analog speed control to value to 0.

There are two control options for speed. Direct control ( open loop ) sets motor voltage in propotion to control voltage as with

a standard DC-motor. Closed loop uses hall sensor feedback for speed control, this modeoffers good speed regulation.

Start and stop ramps work in both mode. Speed adjust range, closed loop rpm range and rampse can be set with parameter.

Anolog input are filtered so that there can also use PWM signal for control speed and current.

EM-316A has added card slot for EM-A1card, which make possible to use symmetric control -5..0..+5V ( rev-stop-fwd )

EM-A1 card generate also -5V auxliary voltage for local potentiometer control

Setting can be done digitally with EM-236 interface unit or with Emen-Tool lite program installed in PC and EM-268 adapter cable.

Parameters stored into nonvolatile memory of device. This interface unit can also be monitored the current and rpm of motor.

Device can be installed in DIN-rail base and some enclosure options are also available.

 

FEATURES

- Three phase output

- Speed and torgue adjustment

- Open/closed loop modes

- Dynamic braking

- Current limit and trip

- Fault and overcurrent outputs

- 60° / 120° commutation options

- Good efficiency

- Low EMC emissions

- DIN-rail mountable

- EM-316A is compatible with EM-316

- Added EM-A1 card slot for ±10V control

- Rpm-pulse output option ( prog v1.5 )

Pokaż więcej
  • 12-24 V DC, 10 A prąd ciągły, 25 A prąd szczytowy
  • Praca w pętli otwartej lub zamkniętej (sprzężenie zwrotne z czujników Halla)
  • Praca czterokwadrantowa
  • Dostępne napięcie sterowania ±5 V lub ±10 V
  • Kompaktowa budowa, montaż na szynie DIN

Wybrany wariant produktu

EM-316A

Sterownik silnika BLDC, 4Q, 12-35V DC, 10A

Nr produktu:

Wybrany wariant produktu

Specyfikacja techniczna

2421_Peak current (A) 25
5646_Dimensions length x width x height (mm) 89x73x32 mm
Częstotliwość PWM 16kHz
Dostawca Electromen
Maksymalny prąd ciągły 10 A
Masa 200 g
Montaż szyna DIN
Napięcie zasilania 12 V DC, 24 V DC
Odpowiedni silnik Bezszczotkowy DC
Rodzaj sterowania Prędkość, Hamowanie, Kierunek, Moment, Soft start/stop
Sygnał niski - logiczne 0 <1V = OFF
Sygnał wysoki - logiczne 1 >4V = ON
Wejście analogowe 0-5V lub 0-10V lub ±5V lub ±10V
Zakres ustawień prądu 0.1-25 A

Opis produktu

EM-316A is brushless DC-motor driver with hall sensor feedback. The unit has a mosfet power stage with good efficiency and it meets

also todays EMC requirements. The driver can be used with 120° or 60° commutation. The unit has the basic digital command inputs

like direction, brake, start/stop, disable and there is analog inputs for speed and current control. One digitally presetable second speed

(speed-2) is possible to activate with digital command input. EM-316 has two NPN outputs for fault and overcurrent indication use.

Some input and output functions can be modified with parameters. Driver includes overvoltage, undervoltage and overtemperature

protections. These fault situations are indicated with fault on-board LED. Overtemperature and current limit situations can be reset

with reset input, reset-timer or by setting analog speed control to value to 0.

There are two control options for speed. Direct control ( open loop ) sets motor voltage in propotion to control voltage as with

a standard DC-motor. Closed loop uses hall sensor feedback for speed control, this modeoffers good speed regulation.

Start and stop ramps work in both mode. Speed adjust range, closed loop rpm range and rampse can be set with parameter.

Anolog input are filtered so that there can also use PWM signal for control speed and current.

EM-316A has added card slot for EM-A1card, which make possible to use symmetric control -5..0..+5V ( rev-stop-fwd )

EM-A1 card generate also -5V auxliary voltage for local potentiometer control

Setting can be done digitally with EM-236 interface unit or with Emen-Tool lite program installed in PC and EM-268 adapter cable.

Parameters stored into nonvolatile memory of device. This interface unit can also be monitored the current and rpm of motor.

Device can be installed in DIN-rail base and some enclosure options are also available.

 

FEATURES

- Three phase output

- Speed and torgue adjustment

- Open/closed loop modes

- Dynamic braking

- Current limit and trip

- Fault and overcurrent outputs

- 60° / 120° commutation options

- Good efficiency

- Low EMC emissions

- DIN-rail mountable

- EM-316A is compatible with EM-316

- Added EM-A1 card slot for ±10V control

- Rpm-pulse output option ( prog v1.5 )

Akcesoria

Powiązane

Nowości

Micro4804 – inteligentne sterowanie ruchem w kompaktowej formie

Micro4804 – niezwykle kompaktowe, ale jednocześnie wydajne sterowniki zaprojektowane z myślą o aplikacjach wymagających precyzji, synchronizacji i dużej dynamiki.

Akademia OEM

Technosoft Motion Control – sterowniki IPOS oferują większą moc i wydajność

Firma Technosoft specjalizuje się w opracowywaniu inteligentnych napędów, łączących w sobie sterownik silnika i kontroler ruchu w jednym urządzeniu, w celu realizacji złożonych funkcji ruchu.

Nowości

Kontroler ruchu IGVD71 – idealny do aplikacji mobilnych

Pojazdy AGV wymagają wyspecjalizowanych kontrolerów ruchu, niezawodnych i dających duże możliwości programowania. Taki właśnie jest iGVD71 firmy Technosoft.

Nowości

Urządzenia wejściowe dla systemów obronnych – MKBE87 i MKBL107

Klawiatury MKBE87 i MKBL107 firmy NSI zostały zaprojektowane jako rozwiązania klasy MIL-SPEC, przeznaczone do pracy w środowiskach o wysokim poziomie obciążeń mechanicznych, klimatycznych i elektromagnetycznych.

Nowości

Skanery Datalogic PowerScan 9600 – jak poprawić identyfikację i odczyt kodów kreskowych w magazynie i na produkcji

Skanery z rodziny Datalogic Powerscan 9600 to najwyższej klasy przemysłowe, ręczne skanery kodów kreskowych, występujące obecnie na rynku.

Akademia OEM

Zalety cyfrowych manometrów

Cyfrowe manometry firmy WIKA łączą nowoczesną technologię z praktycznymi funkcjami, takimi jak wysoka rozdzielczość mierzonych wartości, możliwość rejestracji danych oraz ich bezprzewodowa transmisja.

Wsparcie techniczne

Wojciech Drabik

Product Manager 
SILNIKI I MOTOREDUKTORY

Wsparcie Klienta
Aby uzyskać informacje dotyczące zamówień i dostępności produktów, skontaktuj się z działem obsługi Klienta:
22 863 27 22
Wyślij e-mail
Potrzebujesz pomocy?
Logo

Ustawienia plików cookie w serwisie oemautomatic.pl

Pliki cookie pomagają nam usprawniać serwis i dostosowywać go do Państwa oczekiwań. Wykorzystujemy pliki cookie aby móc obsługiwać dane logowania i oferować spersonalizowane treści. Niektóre pliki cookie są wymagane dla podstawowej funkcjonalności witryny.

Informacje uzyskane za pośrednictwem plików cookie nigdy nie będą przedmiotem sprzedaży.

Mogą Państwo zaakceptować wszystkie pliki cookie lub spersonalizować swoje preferencje dotyczące określonych plików cookie. Mogą Państwo również zmienić ustawienia dotyczące plików cookie w dowolnym momencie, odwiedzając naszą stronę kontaktową.

Niezbędne pliki cookie

Te pliki cookie są niezbędne dla funkcjonowania strony internetowej i nie mogą być wyłączone w naszych systemach. Są one zazwyczaj ustawiane tylko w odpowiedzi na działania podejmowane przez użytkownika, które sprowadzają się do zapytania o usługi, takie jak ustawienie preferencji prywatności, logowanie lub wypełnianie formularzy. Te pliki cookie nie przechowują żadnych danych osobowych.

Pliki cookie dotyczące wydajności

Te pliki cookie umożliwiają nam zliczanie wizyt i źródeł ruchu, dzięki czemu możemy mierzyć i poprawiać wydajność naszej witryny. Pomagają ustalić, które strony są najbardziej i najmniej popularne i zobaczyć, jak odwiedzający poruszają się po stronie. Wszystkie informacje zbierane przez te pliki cookie są agregowane i tym samym anonimowe. Jeśli użytkownik nie zezwoli na stosowanie tych plików cookie, nie będziemy wiedzieli, kiedy odwiedził naszą stronę internetową.

Pliki cookie związane z reklamami i ich odbiorcami

Te pliki cookie mogą być ustawiane przez naszych partnerów reklamowych za pośrednictwem naszej strony internetowej. Mogą one być wykorzystywane przez te firmy do budowania profilu zainteresowań użytkownika i wyświetlania odpowiednich reklam na innych stronach. Nie przechowują one bezpośrednio danych osobowych, lecz opierają się na jednoznacznej identyfikacji przeglądarki i sprzętu internetowego. Jeśli użytkownik nie zezwoli na stosowanie tych plików cookie, doświadcza mniej ukierunkowanych reklam.